桃市115年有線電視收視費用持平 持續落實經濟弱勢族群申辦優惠
桃園市政府有線廣播電視系統費率委員會(以下簡稱費率委員會)決議115年度有線電視收視費用,維持基本頻道每月每戶新臺幣(以下同)510元;多元頻道分組方案、機上盒相關費用、弱勢與長繳優惠等,皆與今(114)年度收費標準相同;並期許業者持續落實企業社會責任,提供低收入戶免裝機費及免基本頻道收視費服務,提醒符合資格的市民朋友,向有線電視業者申請。
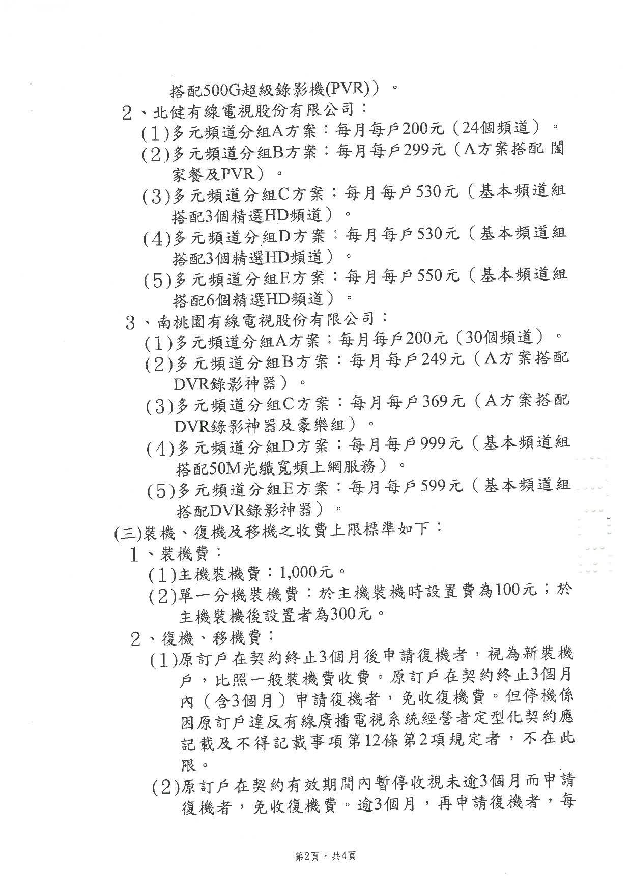
新聞處表示,為提供市民豐富且彈性之選擇,各有線電視業者皆提出5組多元頻道組合及服務方案,除了200元的A組方案與510元的基本頻道組之外,還有249-369元的中間包方案,以及530-999元以基本頻道組搭配其他頻道套餐、上網方案或錄影設備的視聽服務方案,滿足不同閱聽需求。
新聞處指出,桃園市費率委員會由消費者保護團體代表、傳播、財經、會計、法律、工程技術等領域專家學者組成,通盤審視業者財務結構合理性、網路建設投入資源、社會公益回饋、纜線附掛、服務品質與多元方案執行等情形,綜合評估收視費用之合理性,為本市收視戶的權益把關。
新聞處表示,在缺工缺料壓力下,部分業者提出調漲裝機費之訴求,為保障市民權益,費率委員會仍決議機上盒裝機、復機與移機相關費用皆維持與114年度相同收費標準,包括主機安裝費1,000元、復機費1,000元(契約終止3個月後)或200元(訂戶暫停收視超過3個月)、單一分機裝機費100元(與主機同時安裝)或300元(於主機裝機後設置者)、室內移機費500元、室外移機費800元。
新聞處指出,為充分督導系統經營者提升服務品質,費率委員會同時通過9項附帶決議,包括滿意度調查、訂戶權益維護、公用頻道推廣,以及持續提供低收入戶免裝機費、免基本頻道收視費與上網優惠,提供中低收入戶每月基本頻道收視費半價優惠,並提供年繳以上收視戶至少120元折扣,以嘉惠用戶。
新聞處強調,因收視習慣改變,有線電視訂戶數逐年下降,經營環境充滿挑戰,有線電視業者仍積極提供良好服務,本市今年有線電視整體服務滿意度為85.8%,高於費率公告附帶決議要求的75%,費率委員會期許業者在產業結構變遷下持續努力,兼顧有線電視產業發展與優化客戶服務。
附件:桃園市115年度有線電視收視費用公告


