會員專區
都更危老「諮詢顧問團」
「都更之家」學習計畫
更新會超級大利多
建商V.S.更新會1
建商V.S.更新會2
協議合建V.S.權利變換
都更前期作業
【重建作業】流程表
地主權益守護事項
都更實施者大PK
「都更友善宣言」連署
「都更光譜」
「都更程序與觀念」
「都更風險流程圖」
重建推動流程圖
籌設組織比較表
自主更新流程圖
都更危老「整合管理委託制度」
新會員註冊
忘記密碼
重新登入會員
登出
修改個人資料
修改新聞稿
修改採訪通告
訐譙特區
中央法規(都更危老)
【中央法規_連結版】
【中央都市更新法規】
法律
法規命令
行政規則
內政部解釋函
國土署解釋函
地政司法規查詢
營建署關鍵字檢索
司法檢索系統
立法院法律系統
立法院議案.法案查詢
財政部法規查詢(稅)
公司登記查詢
台灣公司網
公平交易法
公平交易委員會查詢系統
中央_台北市對照
地方法規(都更危老)
地方解釋函
台北都更法
台北都更全
台北市法規
新北市都更法規
新北市建築法規
桃園市都更法規
新竹縣都更法規
新竹縣建築法規
新竹市都更法規
苗栗縣都更法規
台中市都更法規
彰化縣都更法規
雲林縣都更法規
嘉義縣都更法規
嘉義市都更法規
台南市都更法規
高雄市都更法規
屏東縣都更法規
宜蘭縣都更法規
花蓮縣都更法規
台東縣都更法規
澎湖縣都更法規
金門縣都更法規
馬祖都更法規
各縣市都更、建築法規)
基隆市都更法規
台北市都更法規
新北市都更法規
新北市建築法規
桃園市都更法規
新竹縣都更法規
新竹縣建築法規
新竹市都更法規
苗栗縣都更法規
台中市都更法規
彰化縣都更法規
雲林縣都更法規
嘉義縣都更法規
嘉義市都更法規
台南市都更法規
高雄市都更法規
屏東縣都更法規
宜蘭縣都更法規
花蓮縣都更法規
台東縣都更法規
澎湖縣都更法規
金門縣都更法規
馬祖都更法規
稅賦(房屋稅、土地增值稅)
房地合一稅試算
土地增值稅試算
新北市土增稅試算
契稅試算
贈與稅試算
公告土地現值及地價查詢
房地交易案件試算
房屋稅稅率與計算
地政謄本付費查詢
臺北市豪宅稅
台北房屋稅試算
新北房屋稅試算
桃園房屋稅試算
台中房屋稅試算
高雄房屋稅試算
台南房屋稅試算
土增稅試算
台北市土增稅
新北市土增稅
桃園市土增稅
容積圖表
各縣市容積率概略表
危老時程與規模獎勵
工業區建蔽容積率
台北市建蔽容積率1
台北市建蔽容積率2
台北市都更容積獎勵1
台北市都更容積獎勵2
台北市都更容積獎勵3
新北市建蔽容積率
新北市建蔽容積率
新北市都更一箭容獎
新北市都更一箭容獎1
新北市都更二箭容獎1
新北市都更二箭容獎2
新北市都更二箭容獎3
新北市跨街廓都更1
新北市跨街廓都更2
新北市跨街廓都更3
桃園市建蔽容積率
新竹縣建蔽容積率
苗栗縣建蔽容積率
台中市建蔽容積率
更新會一坪換幾坪
都更合建換幾坪
危老合建換幾坪
自建如何出資
舊換新興建表
建築物專有、共用
都更程序表(大直)
北安策略區(大直)
北安三街廓(大直)
各縣市官網(都更危老)
內政部都更入口網
國土功能分區查詢
內政部不動產資訊平台
3D多維度國家空間資訊
3D災害潛勢地圖
機場禁限建查詢
地質資料整合查詢
山坡地查詢系統
活動斷層分布圖
全功能地籍資料查詢(dxf檔)
私有建築物耐震能力評估系統
內政部地政司(登記、測量等查詢)
內政部統計資訊
內政部統計主題查詢
內政部危老重建專區
電子謄本系統
地政資訊e點通
內政部國土規劃地理資訊圖台
內政部國土測繪資訊服務雲
全國建築管理資訊系統入口網
建築物耐震弱層補強資訊網
全國建築執照存根查詢
建築工程履歷查詢系統
不動產四號公報_營造施工費表
內政部3D地理資訊
土壤液化潛勢查詢系統
台灣百年歷史地圖
都市更新作業手冊
公寓大廈管理報備系統
臺北市公寓大廈組織查詢
臺北市建管處
都更/地政資訊平台
臺北市建築案件申請系統
臺北市危老專區
臺北市都更處
臺北市捷運TOD
臺北市整建維誰補助
臺北市老公寓電梯
臺北市都更168
臺北市歷史圖資、3D
臺北市行道樹路燈資訊網
臺北市門牌整合檢索
臺北市建造執照查詢
新北市建築執照存根查詢
新北市都更處
新北市城鄉資訊(分區)查詢
新北市都更家教
新北市數位都市更新培訓
新北不動產愛連網
新北市歷史門牌檢索系統
新北我愛陳香菊
新北市都更三箭
新北市建築執照法令
桃園都市更新科
桃園市都市計畫案查詢
桃園市變更都市計畫影片
桃園市-市地重劃
高雄市都市更新服務網
高雄市都市更新地區
坪數計算、造價、收費
收費參考標準
諮詢與贊助
中央自主更新補助
一坪換幾坪計算
內政部實價登錄網
樂居:實價登錄網
都更工程造價
法定工程造價
建築師酬金標準表
台北市法定工程造價
權利變換費用提列
權利變換費用-台北市
權利變換費用-新北市
權利變換費用-桃園市
臺北市物價統計月報
臺北市營造工程物價總指數
物價指數-主計總處
人口及住宅普查
不動產成交案件
各地建築師收費
台北市建築師收費
新北市建築師收費
桃園市建築師收費
都更。土地。查詢
【都市更新法規】
【內政部國土測繪圖資】
【內政部地籍圖資】
【內政部地籍圖資新版】
國有財產署圖資(查面積)
國有非公用不動產媒合平台
土地建物參考資訊
【都更事業計畫地圖】
【危老重建地圖】
全國公告地價、現值
全國都市更新地圖
【全國土地使用分區查詢】
【國土規劃地理資訊系統】
全國都計圖資查詢
【基隆地理資訊系統】
【基隆土地使用分區】
【基隆建物地籍套繪】
【臺北市都更地圖】
【臺北建築資訊e點通】
【臺北地理資訊e點通】
【台北都市開發審議地圖】
【臺北市土地使用分區查詢1】
【臺北市土地使用分區查詢2】
臺北市地籍套繪使用分區圖
【臺北市都更審議服務台】
【臺北市都市計畫整合查詢】
【臺北市公展及公聽會】
【臺北市都更門檻估算】
【臺北地政雲-地價查詢】
【臺北地政雲--公有地、資訊】
【臺北市 容積移轉】
【臺北市海砂屋】
【臺北市豪宅稅】
新北市「城鄉資訊查詢」
新北都更屋齡、範圍
新北市地籍套繪圖查詢
【新北市都更地圖】
新北市「不動產「愛連網」
新北市地政資訊易找查
新北市都更門檻估算
新北市門牌系統
新北市歷史門牌檢索系統
新北建管執照查詢
新北市「我愛陳香菊」
新北市「海砂屋」查詢
新北市「更新會」下載
新北市「公告地價與現值」
【新北市都更案查詢】
【桃寶網(桃園住宅及不動產資訊)】
【桃園市地政資訊服務網】
【桃竹苗都更地圖】
【桃園市都市計畫地理資訊】
【桃園市都市計畫整合查詢】
【桃園土地使用分區查詢】
【桃園建築物地籍套繪查詢】
【桃園桃園執照存根查詢】
【桃園數值地形圖查詢】
新竹縣智慧圖資雲
新竹市施政統計圖台
新竹市都市發展資訊整合圖台
【苗栗縣都市計畫資訊】
【臺中市158不動產資訊網】
【台中市建築物地籍套繪查詢】
【嘉義市土地使用分區查詢】
台南市地政電子地圖
台南市門牌電子地圖
高雄地籍圖資服務網
高雄地籍圖資網(新)
高雄市土地使用分區查詢
高雄市都市計畫地理資訊系統
計畫書、常見問題、聲明
都市更新宣導手冊
台北市事業計畫書範本
新北市事業計畫書範本
網站聲明
新聞網貼稿方法
網站簡介
著作權條款
服務條款
諮詢與管理
隱私權政策
台灣「各縣市新聞網」
大台灣新聞網「首頁」
「台灣記協」
「台北市新聞網」
「新北市新聞網」
「基隆新聞網」
「桃園新聞網」
「新竹新聞網」
「宜蘭新聞網」
「花蓮新聞網」
「苗栗新聞網」
「台中新聞網」
「彰化新聞網」
「南投新聞網」
「雲林新聞網」
「嘉義新聞網」
「台南新聞網」
「澎湖新聞網」
「高雄新聞網」
「屏東新聞網」
「台東新聞網」
「金門新聞網」
「馬祖新聞網」
「機場新聞網」
「紐西蘭新聞網」
「都更危老網」
分類新聞區
【縣市評論】
【婚喪喜慶】
【交友八卦】
【教育校園】
【旅遊美食】
【醫療保健】
【社福公益】
【運動休閒】
【工商農漁】
【政治經濟】
【警消司法】
【活動行程】
【環保生態】
【軍事國防】
【資訊科技】
【藝文娛樂】
【民俗宗教】
【民生消費】
【建築景觀】
【交通氣象】
【人物專區】
【特稿專題】
【萬象采風】
【寵物天地】
【漫話漫畫】
相關資訊(日曆、法規、辭典、航班等)
記者、生日
日曆、休假表
國語辭典
Google翻譯
著作權法規
國際航線班機時刻表-桃園國際機場
國內定期航線班機時刻表
2026/02/22
|
瀏覽數:
2,147,483,664
回「新聞網」首頁
|
上一則
|
下一則
發稿日:
2022/11/14 08:33:00 AM
發稿人:站長 |
修改新聞稿
履約保證五種類型 如何信託保障最好?
您尚未登入會員!
新會員註冊
帳號
密碼
播放語音
暫停
恢復
停止
減速
語速:1.0
加速
(使用LINE瀏覽器若無法啟動語音,請改用Chrome瀏覽器播放)
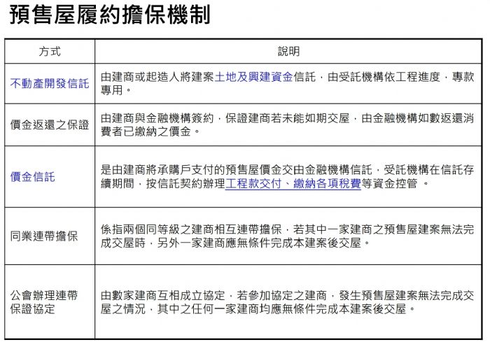
根據內政部規定,預售屋建案必須辦理「履約保證」機制,而履約保證機制共有五種類型,建商可擇一辦理:
一、「不動產開發信託」、
二、「價金返還之保證」、
三、「價金信託」、
四、「同業連帶擔保」、
五、「公會辦理連帶保證協定」。
其中,「同業連帶擔保」與「公會辦理連帶保證協定」對開發商較為有利,但對消費者保障程度最差,最簡單的猜忌心理是,他們都是同一夥人,會不會有瓜田李下、人謀不臧的道德瑕疵,人心恐怕最難防,因此對地主方最不利。
反之,「價金返還之保證」則對地主最有保障,但使用的預售屋案少之又少,原因也很簡單,這是由建商與金融機構簽約,保證建商若未能如期交屋,將由金融機構如數返還消費者已繳納之價金。換言之,如果蓋成爛尾樓,風險由銀行全扛,當然銀行不做賠本生意,與建商簽約前,勢必要求建商要有足額之保證,錢放得夠多,才不怕你倒掉,既然資金充足,就不容易產生爛尾樓的現象,對地主自然最有保障,但前題是,建商口袋要夠深!偏偏這正是許多要靠銷售預售屋才有足夠資金開工的中小型建商最難的項目,如果口袋真的夠深,建商或許更想等房子蓋好時再來賣,行情普遍也會比較好。
「不動產開發信託」是指「地主和建商把建案的土地和興建資金信託給信託業者(金融機構);並把起造人信託給建經公司,銀行負責土地產權信託及信託專戶資金保管。
但「不動產開發信託」的過程中,可以「信託業者同時擔任建物受託人及起造人」、或「建經公司擔任建物受託人及起造人」、或「建商擔任起造人」,共有三種方式,其中又以前兩項對消費者的保障程度較高,讓第三方參與,多了共同監督的保障,但相對的,也會增加第三方控管時應支付的成本。
因「不動產開發信託」是由建商或起造人將建案土地及興建資金信託,由受託機構依工程進度,專款專用,許多工程相關的直接成本、間接支出都可以核銷,較具應變彈性。但相對的,也因為可用在「建案的貸款」、「開發支出」等雜項,可請款的名目較多,仍有可能讓建商使用各種名目將資金掏空。
圍堵爛尾樓3/低自備款建商周轉風險高 常見信託「這情況」錢領光光
https://www.ctwant.com/article/219690
至於「價金信託」,是在土地與房屋等不動產買賣交易過程中,因為買方和賣方之間互不熟悉或互不信任,加上不動產交易金額巨大,因此在交易過程中極需公正第三人扮演第三方支付角色,例如銀行,經手「價金保管」,俟產權過戶予買方後,將保管之價金交付賣方,完成交易。而在預售屋的過程中,受託機構在信託存續期間,應按信託契約辦理工程款交付、繳納各項稅費等資金控管,相關支出的控管較嚴謹,資金運用相對也較不彈性,恐較難應變長工期的建築興建模式,不容易成為建商和銀行的選項。
因此實務上應用最多的,應屬「不動產開發信託」。
合作金庫不動產信託架構圖
https://www.tcb-bank.com.tw/-/media/images/bank/personal-banking/insurance-trust/...
信託流程圖(彰化銀行)
https://www.bankchb.com/chb_2a_resource/leap_do/gallery/1513933662608/14528348919...
安信建經不動產開發信託:
https://www.sinyinews.com.tw/wp/rfm_storage////source/202109/%E5%9C%96%E7%89%87%2...
不動產(開發)信託是什麼? (安信建經)
https://www.sinyinews.com.tw/dailynews/newsct/9106?sinyisid=MjAyMjExMDcyMTE5MjI4N...
某國營行庫110年的信託收費標準:
歡迎加入站長的LINE,共同點亮一根蠟燭:
歡迎加入「都更之家」共學!
站長的都更良心書:如何創造都更多贏!
https://www.books.com.tw/products/0010994487?srsltid=AfmBOooGxI-BX3b3qwHck9uoT7xnD4QuooGF9fu-U5pqoNO-S6bfdwzE
避免法律糾紛,轉載本區文稿請先徵得原作者同意!
回首頁
回應本篇文章!
(以下回應不會連結到FaceBook)
(言責自負,請勿涉及人身攻擊,以免挨告!)
作 者:
尚未登入會員,無法回應!
標 題:
表 情:
內 容:
檔案
1
:
類別:
不 分 類
人物
山川
美女
俊男
民生
地景
民俗
記者群像
動物
建築
生態
影劇
體育
海外
社會
政治
流行
科技
旅遊
國防
教育
焦點
鄉鎮市
縣府
議會
經濟
飲食
農漁
衛生
環保
醫學
藝文
交通
勞工
消費
(可存入分類相簿中!)
圖說
1
:
檔案
2
:
類別:
不 分 類
人物
山川
美女
俊男
民生
地景
民俗
記者群像
動物
建築
生態
影劇
體育
海外
社會
政治
流行
科技
旅遊
國防
教育
焦點
鄉鎮市
縣府
議會
經濟
飲食
農漁
衛生
環保
醫學
藝文
交通
勞工
消費
(可存入分類相簿中!)
圖說
2
:
檔案
3
:
類別:
不 分 類
人物
山川
美女
俊男
民生
地景
民俗
記者群像
動物
建築
生態
影劇
體育
海外
社會
政治
流行
科技
旅遊
國防
教育
焦點
鄉鎮市
縣府
議會
經濟
飲食
農漁
衛生
環保
醫學
藝文
交通
勞工
消費
(可存入分類相簿中!)
圖說
3
:
「上傳」更多圖片、影音或文字檔案
(圖片、圖說可留白)
上傳中,完成後將自動跳頁!
‧本站為言論自主平台,相關圖文上載皆設有追蹤機制,網友請謹慎發言,勿涉及人身攻擊!如面臨法律糾紛,本站有權提供發稿人、回應人資料予相關單位。
◎服務條款
‧Copyright ©
臺北市危老重建工作站中山北安站
MAIL:
tnewscc@gmail.com
(台灣都更權益促進會-台灣都更顧問、都更危老網)
‧ 免費詢諮電話:
0988-729-724
‧
本站由「台灣都更顧問股份有限公司」贊助、營運和管理
‧